开云体育,开云体育官方网站,开云体育APP下载具有山东省户籍的中等职业教育(含普通中专、职业高中、职业中专、成人中专、技工学校)应届毕业生和社会人员,其中社会人员应取得高级中等教育学校毕业证书或具有同等学力;非山东省户籍的就业人员随迁子女(含进城务工人员随迁子女)应为具有山东省高级中等教育学校学籍并有3年完整学习经历的合格毕业生或结业生(其中应届生须为中等职业教育应届毕业生)。高级中等教育学校学制一般为3年,学制少于3年者需符合其相应报名、招生、学籍注册及毕业规定。自2027年起,考生户口系外省迁入我省的,须迁入山东满两年(截至报名开始之日);不满两年的,应届生须具有我省中等职业教育阶段学校学籍,往届生须具有我省高级中等教育阶段学校毕业证书
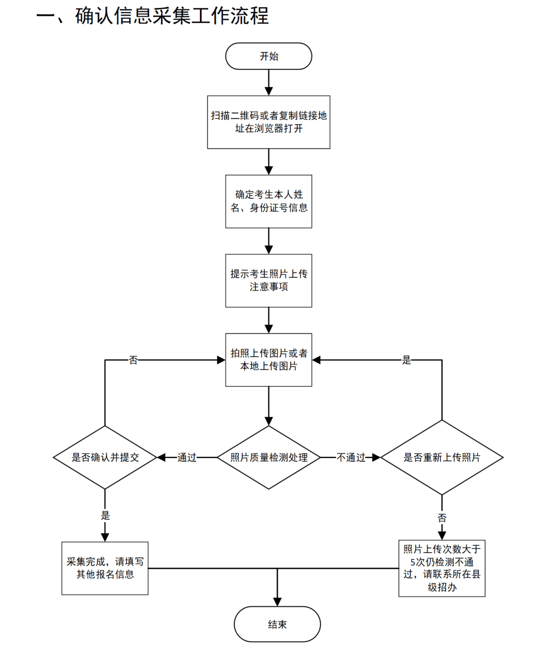
注册个人信息时,考生需选择证件类型,输入证件号码,通过所输入个人手机号码获取手机短信密码后,完成个人信息注册。注册后上传本人照片,考生要严格按照采集操作流程和照片标准上传照片(具体内容见附件2)。考生应认真阅读《考试规则》《国家教育考试违规处理办法》等有关规定,勾选“我承诺诚信报考”签订《考生诚信报考承诺书》。按照报名条件、地点等填报信息项要求,如实完整填写个人信息并提交,完成网上填报信息。修改与填报过程相同。
我省艺术类专业类别共分为7类,包括美术与设计类、书法类、舞蹈类、音乐类、播音与主持类、表(导)演类、戏曲类,艺术类考生应根据拟报考专业选择其中1类。其中音乐类考生可在器乐、声乐2个考试科目中自主选择1—2个科目报名参加考试,并各自准确选择1种专业技能项目名称(见附件3说明部分);表(导)演类考生可选择服装表演方向或从戏剧影视表演、戏剧影视导演2个方向中自主选择1—2个方向报名参加考试;舞蹈类考生从中国舞、芭蕾舞、国际标准舞、现代舞、流行舞等5个舞种方向中自主选择1个方向报名参加考试。同一类别内具有多项合格专业成绩的考生,在平行志愿填报阶段,可同时填报相应专业志愿。航空服务艺术与管理、曲艺、音乐剧、科技艺术、数字媒体艺术、艺术与科技、新媒体艺术等专业为交叉融合专业,由招生高校自主确定所属专业类别,拟报考相关专业的考生请咨询有关高校。
✅仅参加单考单招[含保送生、运动训练及武术与民族传统体育、职教师资、特殊教育、技校单招、消防单招、高职(专科)综合评价招生]考试,而不参加春季高考或夏季高考统一考试的考生,在2025年11月18日至22日(每天9:00—18:00)仅缴纳报名费,无需缴纳统一考试费,其相应考试费用按照主考负责单位相关要求执行。仅参加高职(专科)单独考试招生,而不参加春季高考或夏季高考统一考试的考生,在2025年11月18日至22日(每天9:00—18:00)缴费,其中退役军人考生仅缴纳报名费,其他考生缴纳报名费和技能测试费用,校测考试费等其他费用须到相关招生高校缴纳。
以上4类特殊考生材料,如有上传材料不齐全、不清晰、不完整等问题,县级教育招生应主动联系考生,逐一核实或补充材料,审核完成后县级教育招生应上报一份,保留一份(至少保存一年),并将最终审核通过的考生申报材料放入考生档案。上报工作安排如下:2026年3月31日前,市级教育招生将《山东省2026年春季高考特殊考生汇总表》(附件8)、《山东省2026年夏季高考特殊考生汇总表》(附件9)、各类申请享受高考录取照顾政策考生的登记表及相关证明材料的电子版区分春季高考和夏季高考报省教育招生考试院。
符合高考加分投档录取照顾政策的考生名单实行四级公示。中学和县级教育招生分别公示本校、本地初审合格的享受照顾政策的项目名称及具有相应资格的考生名单。市级教育招生对名单进行复审后进行第三次公示,中学、县、市公示时间均不少于10个工作日,公示无异议后报省教育招生考试院。省教育招生考试院对名单进行再次审核,在官方网站公示至2026年底。公示期间,各地要提供举报电子邮箱、电话、受理举报的单位和通信地址,并按照有关信访规定及时调查处理举报问题。
此类考生包括:军人烈士子女、平时荣获二等功或者战时荣获三等功以上奖励军人的子女,一至四级残疾军人的子女,因公牺牲军人的子女,驻国家确定的三类以上艰苦边远地区和西藏自治区、军队划定的二类以上岛屿工作累计满20年军人的子女,在国家确定的四类以上艰苦边远地区或者军队划定的特类岛屿工作累计满10年军人的子女,在飞、停飞不满1年或达到飞行最高年限空勤军人的子女,从事舰艇工作满20年军人的子女,在航天和涉核岗位工作累计满15年军人的子女。此类特殊考生申请、审核与上报工作办法另文通知。
具有我省户籍且学籍在省外普通高中的应届毕业生报考夏季高考,在网上信息填报时应上传学籍所在省份县级教育行政部门出具的高中学籍证明,并上传高中学籍所在省份省级教育相关部门出具的普通高中学业水平合格考试成绩证明。县级教育招生对考生上传提交的材料进行初审,初审通过的报市级教育招生进行复审和汇总,并于2026年3月15日前将《山东省2026年夏季高考省外高中应届生学考合格成绩汇总表》报省教育招生考试院作为等级考试选考科目依据。
春季高考考试科目采用“知识+技能”模式,“知识”部分考4科,为语文、数学、英语及专业知识;“技能”部分考专业基本技能。其中,语文、数学卷面满分分值均为120分,英语卷面满分分值为80分,专业知识卷面满分分值为200分,专业技能测试满分分值为230分。仅报考“3+4”转段的考生文化基础考试科目为春季高考的语文、数学、英语三科;“3+4”转段兼报春季高考的考生除参加上述三科考试外,还要参加所选报春季高考专业类别的专业知识和专业技能测试。
夏季高考统一考试科目为语文、数学、外语(含听力和笔试)3个科目。普通高中学业水平等级考试科目为物理、化学、生物、思想政治、历史、地理6个科目,考生按规定选择其中3个科目参加考试。考生的高校招生录取总成绩由3门统一考试科目成绩和自主选择的3门普通高中学业水平等级考试科目成绩组成,总分为750分。其中,统一考试科目语文、数学、外语(含听力和笔试)的卷面满分分值均为150分,总分450分;考生选择的3门普通高中学业水平等级考试科目每科卷面满分分值均为100分,转换为等级分按满分100分计入,等级考试科目总分300分。普通高中学业水平等级考试科目选报工作拟于2026年4月进行,具体安排另行通知。
